phone

Project Introduction

app-icon

The Avatar: The Last Airbender mobile game was released in 2023 for both iOS and Android platforms and was built using Unity. I have been part of the team since the project's inception, contributing to the creation of the design proposal deck for Square Enix, the investor. As a UI/UX designer, I played a key role in managing complex UX flows that involved multiple teams. I closely collaborated with other designers to enhance the game's overall quality.

Role

UX/ UI Design

Tools

Photoshop

XD/ Invision

Figma

Engine

Unity

Perforce

Research

  1. Understanding game genre
  2. Design research:
  3. Learn about unity engine
  4. Study of target users
persona

Challenges

Nickelodeon (the IP owner) didn't want the game to resemble the cartoon. So, as a UI/UX designer, I conducted extensive research and testing to create a fresh design that our players would appreciate. I developed detailed plans and paper prototypes to showcase our ideas to our partners, including Nickelodeon and Square Enix. Square Enix really liked my paper prototype, and we engaged in a long and productive discussion.

Another challenge - the version of Unity we were using didn't support responsive design. As a result, I had to adapt everything to fit into a 4:3 ratio, which proved to be a quite challenging task.

Design Ideas

star

Key Words

key

UI Elements

Grid

The game supports iOS and Android, with the largest platform screen ratio being 4:3 (tablet). It's important to ensure that the design fits within this 4:3 ratio, and we can use anchor points to make elements expand appropriately across different platforms.

Typeface

Consider using a limited number of font styles. For headers, utilize the Avatar style font, while for body text, opt for a more standard font to ensure readability.

font

Icons

Design universal icons for use in the game, keeping them as simple as possible since they'll be placed within the app. Conduct in-house user testing to determine their optimal appearance. Additionally, consider adding tooltips to the icons to assist users

icon

In game UI elements

The art from art team and I applied the texts and UI elements around it.

icon-color

Accessibility: For Color Blinder

When I designed the icons, I attempted to differentiate them using colors while also providing distinct icons. This way, people who cannot distinguish colors can still understand the icons with the help of tooltips.

Information Architecture

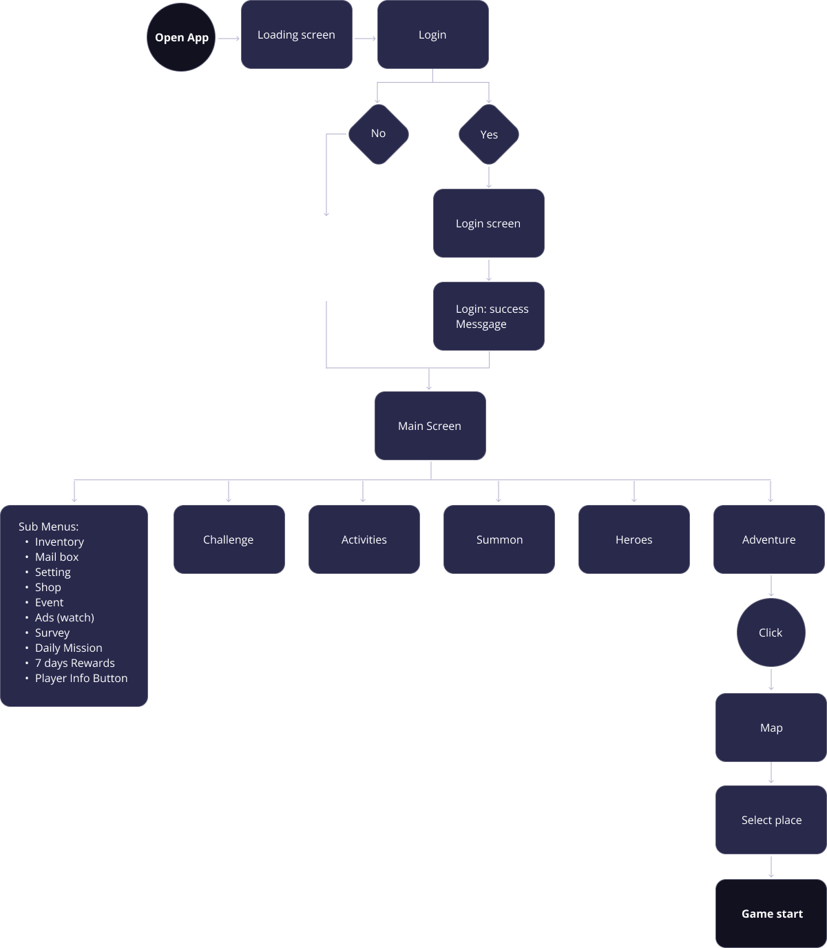
I prefer to break down the information architecture map when I work with a team, so that we can align with the plan effectively. Breaking it into smaller pieces is essential because sometimes it's challenging to communicate with the team when dealing with large maps. Here is a basic user flow that explains how a player enters the game and reaches the lobby screen.

flowchart

Wireframe

Designed low-fidelity wireframes for the complex user flow

wireframe

Breakdown Components

As a UX designer, my primary responsibility is to provide comprehensive guidelines for both the engineering and art teams, ensuring alignment with all involved teams.

List Item State

Provide guidelines for changing the status of list items after the user clears a mission.

event-item-state

Anchoring Info

Due to technical restrictions, I began creating mockups with a 4:3 ratio. These anchoring mockups demonstrate how the layout will expand as the screen size increases. It's important to note that our current game engine doesn't support responsive design. The width stretches based on the anchoring points, while the height remains fixed.

anchoring-sample
Visual Sample
ratio-sample

In-House Usability Test

test

Once the mockup is reviewed by the game director and engineers, I conduct in-house usability tests using an XD and Invision prototype. Additionally, we share it with clients to provide them with more clarity about our plans. (We consistently receive positive feedback, and they are impressed, especially since they have never seen an active version of the paper prototype.) After collecting feedback from co-workers, I continually think about how to make the game better.

Design Solutions

While I was working with different designers, I provided solutions when they struggled to finish the design layout.

Event Challenge Screen

Remove unimportant text or hide certain information behind the info button. Allow users to concentrate on the events listed. The Gacha and Shop buttons are crucial for sales, so I needed to identify a location that is both prominent yet not overwhelming or conflicting with other elements.

before

Before

after

After


Character Inventory Screen

Re-grouping the categories and simplifying the layout will help players feel less overwhelmed when they encounter multiple icons and buttons.

before

Before

after

After

Display

display

User engagement

sm-icon

To boost user engagement, we conducted a survey using SurveyMonkey. Based on the data collected, we made enhancements to the game to improve the player experience.

Impact

Our team effectively communicated our requirements and successfully launched the game, which has received high ratings on both Google Play Store and the App Store.

icon-google
icon-appstore
thanks